このページの本文へ移動
御意見・ご感想
サイトマップ
English
御意見・ご感想
サイトマップ
English
お役立ち情報
一般向け
企業向け
地方自治体向け
検索の使い方
内閣府ホーム
>
内閣府の政策
>
防災情報のページ
>
会議・検討会
>
防災白書
>
平成22年版 防災白書
> 附属資料11 地域防災拠点施設整備モデル事業実施状況
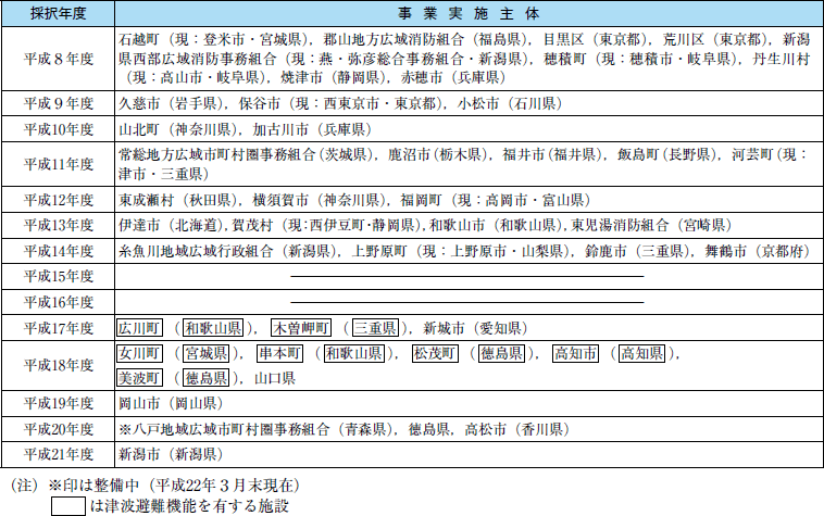
附属資料11 地域防災拠点施設整備モデル事業実施状況
前頁
[本文の目次]
次頁
附属資料11 地域防災拠点施設整備モデル事業実施状況
前頁
[本文の目次]
次頁
このページの先頭へ