このページの本文へ移動
御意見・ご感想
サイトマップ
English
御意見・ご感想
サイトマップ
English
お役立ち情報
一般向け
企業・団体向け
地方自治体向け
検索の使い方
内閣府ホーム
>
内閣府の政策
>
防災情報のページ
>
会議・検討会
>
防災白書
>
平成20年版 防災白書
> 表2−3−4 主な施設・構造物についての耐震基準と耐震改修の現状
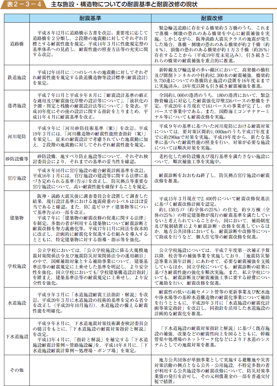
表2−3−4 主な施設・構造物についての耐震基準と耐震改修の現状
前頁
[表の目次]
次頁
前頁
[表の目次]
次頁
このページの先頭へ